Product Summary
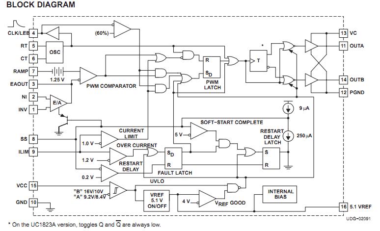
The UC2825ADW is a PWM controller. Performance enhancements have been made to several of the circuit blocks. Error amplifier gain bandwidth product is 12 MHz, while input offset voltage is 2 mV. Current limit threshold of the UC2825ADW is assured to a tolerance of 5%. Oscillator discharge current is specified at 10 mA for accurate dead time control. Frequency accuracy is improved to 6%. Startup supply current, typically 100 µA, is ideal for off-line applications. The UC2825ADW output drivers are redesigned to actively sink current during UVLO at no expense to the startup current specification. In addition each output is capable of 2-A peak currents during transitions.
Parametrics
UC2825ADW absolute maximum ratings: (1)VIN, Supply voltage: 22 V; (2)IO, Source or sink current: 0.5 A; (3)IO, Source or sink current, pulse (0.5 μs) OUTA, OUTB: 2.2 A; (4)Analog inputs, INV, NI, RAMP: -0.3 V to 7 V; (5)Analog inputs, ILIM, SS: -0.3 V to 6 V; (6)Power ground PGND: ±0.2 V; (7)ICLK, Clock output current CLK/LEB: -5 mA; (8)IO(EA), Error amplifier output current EAOUT: 5 mA; (9)ISS, Soft-start sink current SS: 20 mA; (10)IOSC, Oscillator charging current RT: -5 mA; (11)TJ, Operating virtual junction temperature range: -55 to 150℃; (12)Tstg, Storage temperature: -65 to 150℃; (13)Lead temperature 1,6 mm (1/16 inch) from case for 10 seconds: -55 to 150℃; (14)tSTG, Storage temperature: -65 to 150℃; (15)Lead temperature 1,6 mm (1/16 inch) from cases for 10 seconds: 300℃.
Features
UC2825ADW features: (1)Improved Versions of the UC3823/UC3825 PWMs; (2)Compatible with Voltage-Mode or Current-Mode Control Methods; (3)Practical Operation at Switching Frequencies to 1 MHz; (4)50-ns Propagation Delay to Output; (5)High-Current Dual Totem Pole Outputs (2-A Peak); (6)Trimmed Oscillator Discharge Current; (7)Low 100-μA Startup Current; (8)Pulse-by-Pulse Current Limiting Comparator; (9)Latched Overcurrent Comparator With Full Cycle Restart.
Diagrams

| Image | Part No | Mfg | Description | ![]() |
Pricing (USD) |
Quantity | ||||||||||||
|---|---|---|---|---|---|---|---|---|---|---|---|---|---|---|---|---|---|---|
![]() |
![]() UC2825ADW |
![]() Texas Instruments |
![]() Current Mode PWM Controllers High Speed PWM Controller |
![]() Data Sheet |
![]()
|
|
||||||||||||
![]() |
![]() UC2825ADWG4 |
![]() Texas Instruments |
![]() Current Mode PWM Controllers High Speed PWM Controller |
![]() Data Sheet |
![]()
|
|
||||||||||||
![]() |
![]() UC2825ADWTR |
![]() Texas Instruments |
![]() Current Mode PWM Controllers High Speed PWM Controller |
![]() Data Sheet |
![]()
|
|
||||||||||||
![]() |
![]() UC2825ADWTRG4 |
![]() Texas Instruments |
![]() Current Mode PWM Controllers High Speed PWM Controller |
![]() Data Sheet |
![]()
|
|
||||||||||||
(China (Mainland))









