Product Summary
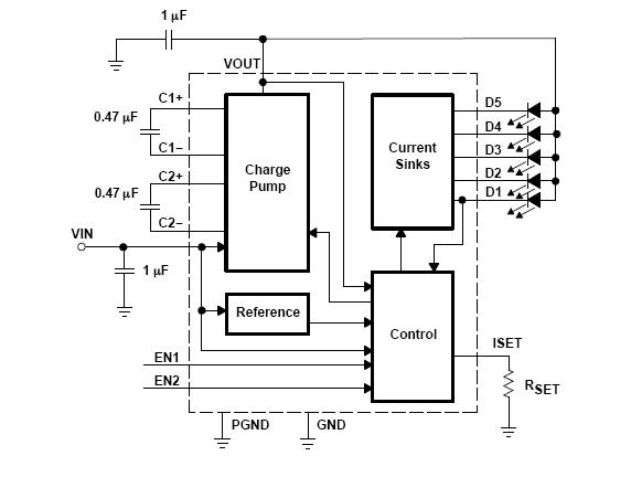
The TPS60230RGTRG4 charge pump is optimized for white LED supplies in backlit color display applications. The device provides a constant current, set by an external resistor, for each LED. The supply voltage ranges from 2.7 V to 6.5 V and is ideally suited for all applications powered by a single LI-Ion battery cell or three to four NiCd, NiMH, or Alkaline battery cells. The TPS60230RGTRG4 provides up to 25 mA per LED, for a total of 125 mA, for input voltages ranging from 3.1 V to 6.5 V. The applications of the TPS60230RGTRG4 include: White LED Backlight for Color Displays in Cellular Phones, Smart Phones, PDAs, Handheld PCs, Digital Cameras, and Camcorders, Key Backlight.
Parametrics
TPS60230RGTRG4 absolute maximum ratings: (1)Supply voltage: –0.3 V to 7 V; (2)Voltage at EN1, EN2, VOUT, ISET: –0.3 V to VI; (3)Output current at VOUT: 200 mA; (4)TJ Maximum junction temperature: 150℃; (5)TA Operating free-air temperature: –40℃ to 85℃; (6)Tst Storage temperature: –65℃ to 150℃; (7)Lead temperature 1,6 mm (1/16 inch) from case for 10 seconds: 300℃.
Features
TPS60230RGTRG4 features: (1)Regulated Output Current With 0.4% Matching; (2)Drives up to 5 LEDs at 25 mA Each; (3)LED Brightness Control Through PWM Control Signal; (4)High Efficiency by Fractional Conversion With 1x and 1.5x Modes; (5)1 MHz Switching Frequency; (6)2.7 V to 6.5 V Operating Input Voltage Range; (7)Internal Soft start Limits Inrush Current; (8)Low Input Ripple and Low EMI; (9)Over current and Over temperature Protected; (10)Under voltage Lockout With Hysteresis; (11)Ultra-Small 3mm×3mm QFN Package.
Diagrams

| Image | Part No | Mfg | Description | ![]() |
Pricing (USD) |
Quantity | ||||||||||||
|---|---|---|---|---|---|---|---|---|---|---|---|---|---|---|---|---|---|---|
![]() |
![]() TPS60230RGTRG4 |
![]() Texas Instruments |
![]() Charge Pumps 5-Channel 125-mA Charge Pump |
![]() Data Sheet |
![]()
|
|
||||||||||||
| Image | Part No | Mfg | Description | ![]() |
Pricing (USD) |
Quantity | ||||||||||||
![]() |
![]() TPS60100 |
![]() Other |
![]() |
![]() Data Sheet |
![]() Negotiable |
|
||||||||||||
![]() |
![]() TPS60100EVM-131 |
![]() Texas Instruments |
![]() Power Management IC Development Tools 2 batt cells |
![]() Data Sheet |
![]()
|
|
||||||||||||
![]() |
![]() TPS60100PWP |
![]() Texas Instruments |
![]() Charge Pumps Reg 3.3V Lo-Ns Chrg Pump DC-DC Cnvtr |
![]() Data Sheet |
![]()
|
|
||||||||||||
![]() |
![]() TPS60100PWPG4 |
![]() Texas Instruments |
![]() Charge Pumps Reg 3.3V Lo-Ns Chrg Pump DC-DC Cnvtr |
![]() Data Sheet |
![]()
|
|
||||||||||||
![]() |
![]() TPS60100PWPR |
![]() Texas Instruments |
![]() Charge Pumps Reg 3.3V Lo-Ns Chrg Pump DC-DC Cnvtr |
![]() Data Sheet |
![]()
|
|
||||||||||||
![]() |
![]() TPS60100PWPRG4 |
![]() Texas Instruments |
![]() Charge Pumps Reg 3.3V Lo-Ns Chrg Pump DC-DC Cnvtr |
![]() Data Sheet |
![]()
|
|
||||||||||||
(China (Mainland))










