Product Summary
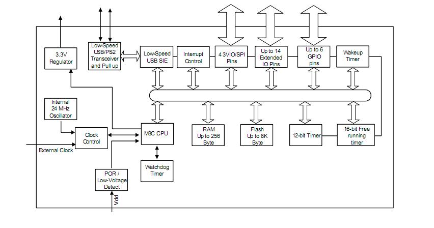
The CY7C63813-SXC is an 8-bit flash programmable microcontroller with an integrated low speed USB interface. The CY7C63813-SXC is optimized specifically for USB and PS/2 operations, although the microcontrollers may be used for a variety of other embedded applications.
Parametrics
CY7C63813-SXC aboslute maximum ratings: (1)Storage Temperature:–40℃ to +90℃; (2)Ambient Temperature with Power Applied:–0℃ to +70℃; (3)Supply Voltage on VCC Relative to VSS:–0.5 V to +7.0 V; (4)DC Input Voltage:–0.5 V to + VCC + 0.5 V; (5)Maximum Total Sink Current into Port 0 and Port 1 pins:70 mA; (6)Maximum Total Source Output Current into GPIO Pins:30 mA; (7)Maximum On-chip Power Dissipation on any GPIO Pin:50 mW; (8)Power Dissipation:300 mW; (9)Static Discharge Voltage:2200 V; (10)Latch Up Current:200 mA.
Features
CY7C63813-SXC features: (1)Two registers each for two input pins; (2)Separate registers for rising and falling edge capture; (3)Simplifies the interface to RF inputs for wireless applications; (4)12-bit Programmable Interval Timer with interrupts; (5)Advanced development tools based on Cypress PSoC tools; (6)Watchdog timer (WDT); (7)Low-voltage detection with user configurable threshold voltages; (8)Operating voltage from 4.0 V to 5.5 V DC; (9)Operating temperature from 0–70℃; (10)Available in 16 and 18-pin PDIP; 16, 18, and 24-pin SOIC.
Diagrams

| Image | Part No | Mfg | Description | ![]() |
Pricing (USD) |
Quantity | ||||||||||||
|---|---|---|---|---|---|---|---|---|---|---|---|---|---|---|---|---|---|---|
![]() |
![]() CY7C63813-SXC |
![]() Cypress Semiconductor |
![]() USB Interface IC USB Peripheral Cntrl 8K/256 18-SOIC |
![]() Data Sheet |
![]()
|
|
||||||||||||
| Image | Part No | Mfg | Description | ![]() |
Pricing (USD) |
Quantity | ||||||||||||
![]() |
![]() CY7C006 |
![]() Other |
![]() |
![]() Data Sheet |
![]() Negotiable |
|
||||||||||||
![]() |
![]() CY7C006A |
![]() Other |
![]() |
![]() Data Sheet |
![]() Negotiable |
|
||||||||||||
![]() |
![]() CY7C006A-15AXC |
![]() Cypress Semiconductor |
![]() SRAM 5V 16Kx8 COM Dual Port SRAM |
![]() Data Sheet |
![]() Negotiable |
|
||||||||||||
![]() |
![]() CY7C006A-15AXCT |
![]() Cypress Semiconductor |
![]() SRAM 5V 16Kx8 COM Dual Port SRAM |
![]() Data Sheet |
![]() Negotiable |
|
||||||||||||
![]() |
![]() CY7C006A-20AC |
![]() |
![]() IC SRAM 16KX8 DUAL 64LQFP |
![]() Data Sheet |
![]() Negotiable |
|
||||||||||||
![]() |
![]() CY7C006A-20AXC |
![]() Cypress Semiconductor |
![]() SRAM 5V 16Kx8 COM Dual Port SRAM |
![]() Data Sheet |
![]()
|
|
||||||||||||
(China (Mainland))












