Product Summary
The TLE2022ID is a precision, high-speed, low-power operational amplifier using a new Texas Instruments Excalibur process. The TLE2022ID combines the best features of the OP21 with highly improved slew rate and unity-gain bandwidth. The complementary bipolar Excalibur process utilizes isolated vertical pnp transistors that yield dramatic improvement in unity-gain bandwidth and slew rate over similar devices. The addition of a bias circuit in conjunction with this process results in extremely stable parameters with both time and temperature. This means that a precision device remains a precision device even with changes in temperature and over years of use.
Parametrics
TLE2022ID absolute maximum ratings: (1)Supply voltage, VCC+: 20 V; (2)Supply voltage, VCC-: -20 V; (3)Differential input voltage, VID: ±0.6 V; (4)Input voltage range, VI: ±VCC; (5)Input current, II: ±1 mA; (6)Output current, IO (each output): TLE2021: ±20 mA; TLE2022: ±30 mA; TLE2024: ±40 mA; Total current into VCC+: 80 mA; (7)Total current out of VCC- : 80 mA; (8)Duration of short-circuit current at (or below) 25℃: unlimited; (9)Continuous total power dissipation: See Dissipation Rating Table; (10)Operating free-air temperature range, TA: C suffix: 0℃ to 70℃; (11)I suffix: -40℃ to 85℃; (12)M suffix: -55℃ to 125℃; (13)Storage temperature range, Tstg: -65℃ to 150℃; (14)Case temperature for 60 seconds, TC: FK package: 260℃; (15)Lead temperature 1,6 mm (1/16 inch) from case for 10 seconds: D, DP, P, or PW package: 260℃; (16)Lead temperature 1,6 mm (1/16 inch) from case for 60 seconds: JG package: 300℃.
Features
TLE2022ID features: (1)Supply Current: 230 mA Max; (2)High Unity-Gain Bandwidth: 2 MHz Typ; (3)High Slew Rate: 0.45 V/ms Min; (4)Supply-Current Change Over Military Temp Range: 10 mA Typ at VCC ± = ± 15 V; (5)Specified for Both 5-V Single-Supply and ±15-V Operation; (6)Phase-Reversal Protection; (7)High Open-Loop Gain: 6.5 V/mV (136 dB) Typ; (8)Low Offset Voltage: 100 mV Max; (9)Offset Voltage Drift With Time 0.005 mV/mo Typ; (10)Low Input Bias Current: 50 nA Max; (11)Low Noise Voltage: 19 nV//Hz
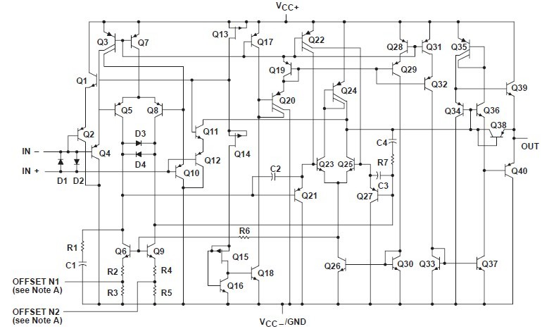
Diagrams

| Image | Part No | Mfg | Description | ![]() |
Pricing (USD) |
Quantity | ||||||||||||
|---|---|---|---|---|---|---|---|---|---|---|---|---|---|---|---|---|---|---|
![]() |
![]() TLE2022ID |
![]() Texas Instruments |
![]() Operational Amplifiers - Op Amps Dual High Speed |
![]() Data Sheet |
![]()
|
|
||||||||||||
![]() |
![]() TLE2022IDG4 |
![]() Texas Instruments |
![]() Operational Amplifiers - Op Amps Dual Precision Lo-Pwr Single Supply |
![]() Data Sheet |
![]()
|
|
||||||||||||
![]() |
![]() TLE2022IDR |
![]() Texas Instruments |
![]() Operational Amplifiers - Op Amps Dual Precision Lo-Pwr Single Supply |
![]() Data Sheet |
![]()
|
|
||||||||||||
![]() |
![]() TLE2022IDRG4 |
![]() Texas Instruments |
![]() Operational Amplifiers - Op Amps Dual Precision Lo-Pwr Single Supply |
![]() Data Sheet |
![]()
|
|
||||||||||||
(China (Mainland))









