Product Summary
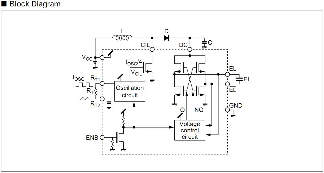
The MIP805000 is a Silicon MOS IC. It is suitable for EL drive.
Parametrics
MIP805000 absolute maximum ratings: (1)Power supply voltage, VCC: -0.5 to 6V; (2)Input voltage (ENB), VENB: -0.5 to VCC+0.5V; (3)Output voltage (CIL), VCIL: -0.5 to 100V; (4)Output voltage (DC), VDC: -0.5 to 100V; (5)Output voltage (EL), VEL: -0.5 to 100V; (6)Output voltage (EL), VEL: -0.5 to 100V; (7)Output current (CIL), ICIL: 80mA; (8)Output current (EL), IEL: 20mA; (9)Output current (EL), IEL: 20mA; (10)Allowable power dissipation, PD: ; (11)Operating ambient temperature, Topr: -20 to 70℃; (12)Operating Junction temperature, Tch: -20 to 125℃; (13)Storage temperature, Tstg: -55 to 125℃.
Features
MIP805000 features: (1)Output MOSFET with high breakdown voltage for voltage step-up, EL driver and CMOS control circuits are integrated into one chip; (2)Oscillation circuit is incorporated; (3)EL voltage controlled push-pull drive system achieves higher EL light intensity. (160Vp-p).
Diagrams

![]() |
![]() MIP801D |
![]() Other |
![]() |
![]() Data Sheet |
![]() Negotiable |
|
||||
![]() |
![]() MIP803 |
![]() Other |
![]() |
![]() Data Sheet |
![]() Negotiable |
|
||||
![]() |
![]() MIP804 |
![]() Other |
![]() |
![]() Data Sheet |
![]() Negotiable |
|
||||
![]() |
![]() MIP805 |
![]() Other |
![]() |
![]() Data Sheet |
![]() Negotiable |
|
||||
![]() |
![]() MIP824 |
![]() Other |
![]() |
![]() Data Sheet |
![]() Negotiable |
|
||||
![]() |
![]() MIP825 |
![]() Other |
![]() |
![]() Data Sheet |
![]() Negotiable |
|
||||
(China (Mainland))








