Product Summary
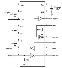
The MAX3232EIDR is a 3-v to 5.5-v multichannel rs-232 line driver/receiver with ±15-kv iec esd protection. It consists of two line drivers, two line receivers, and a dual charge-pump circuit with ±15-kV IEC ESD protection pin to pin (serial-port connection pins, including GND). The MAX3232EIDR meets the requirements of TIA/EIA-232-F and provides the electrical interface between an asynchronous communication controller and the serial-port connector. The MAX3232EIDR is used in Battery-Powered Systems, PDAs, Notebooks, Laptops, Palmtop PCs, Hand-Held Equipment.
Parametrics
MAX3232EIDR absolute maximum ratings: (1)VCC Supply voltage range: –0.3 to 6 V; (2)V+ Positive output supply voltage range: –0.3 to 7 V; (3)V– Negative output supply voltage range: 0.3 to –7 V; (4)V+ – V– Supply voltage difference: 13 V; (5)VI Input voltage range: –25 to 25 V; (6)VO Output voltage range: –0.3 to VCC + 0.3 V; (7)TJ Operating virtual junction temperature: 150 ℃; (8)Tstg Storage temperature range: –65 to 150 ℃.
Features
MAX3232EIDR features: (1)ESD Protection for RS-232 Bus Pins; (2)Meets or Exceeds the Requirements of TIA/EIA-232-F and ITU v.28 Standards; (3)Operates With 3-V to 5.5-V VCC Supply; (4)Operates up to 250 kbit/s; (5)Two Drivers and Two Receivers; (6)Low Supply Current: 300 μA Typ; (7)External Capacitors: 4 × 0.1 μF; (8)Accepts 5-V Logic Input With 3.3-V Supply.
Diagrams

| Image | Part No | Mfg | Description | ![]() |
Pricing (USD) |
Quantity | ||||||||||||
|---|---|---|---|---|---|---|---|---|---|---|---|---|---|---|---|---|---|---|
![]() |
![]() MAX3232EIDRG4 |
![]() Texas Instruments |
![]() RS-232 Interface IC 3-5.5V Multich RS- 232 Line Drvr/Rcvr |
![]() Data Sheet |
![]()
|
|
||||||||||||
![]() |
![]() MAX3232EIDRE4 |
![]() Texas Instruments |
![]() RS-232 Interface IC 3-5.5V MultiCh Line Driver/Receiver |
![]() Data Sheet |
![]()
|
|
||||||||||||
![]() |
![]() MAX3232EIDR |
![]() Texas Instruments |
![]() RS-232 Interface IC 3-5.5V MultiCh Line Driver/Receiver |
![]() Data Sheet |
![]()
|
|
||||||||||||
(China (Mainland))









