Product Summary
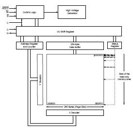
The M25P32-VMF6TP is a 32 Mbit, Low Voltage, Serial Flash Memory With 50 MHz SPI Bus Interface. It can be programmed 1 to 256 bytes at a time, using the Page Program instruction. The M25P32-VMF6TP is organized as a number of sectors, each containing 256 or 128 pages. Each page is 256 bytes wide. The M25P32-VMF6TP can be erased using the Bulk Erase instruction, or a sector at a time, using the Sector Erase instruction.
Parametrics
M25P32-VMF6TP absolute maximum ratings: (1)TSTG Storage Temperature: –65 to 150 ℃; (2)VIO Input and Output Voltage (with respect to Ground): –0.6 to 4.0 V; (3)VCC Supply Voltage: –0.6 to 4.0 V; (4)VESD Electrostatic Discharge Voltage (Human Body model): –2000 to 2000 V.
Features
M25P32-VMF6TP features: (1)32Mbit of Flash Memory; (2)Page Program (up to 256 Bytes) in 1.4ms (typical); (3)Sector Erase (256 Kbit or 512Kbit); (4)Bulk Erase (512Kbit to 32Mbit); (5)2.7 to 3.6V Single Supply Voltage; (6)SPI Bus Compatible Serial Interface; (7)40MHz to 50MHz Clock Rate (maximum); (8)Deep Power-down Mode 1μA (typical); (9)Electronic Signatures; (10)More than 100000 Erase/Program Cycles per Sector; (11)More than 20 Year Data Retention.
Diagrams

| Image | Part No | Mfg | Description | ![]() |
Pricing (USD) |
Quantity | ||||||||||||
|---|---|---|---|---|---|---|---|---|---|---|---|---|---|---|---|---|---|---|
![]() |
![]() M25P32-VMF6TP |
![]() STMicroelectronics |
![]() Flash SERIAL FLASH |
![]() Data Sheet |
![]() Negotiable |
|
||||||||||||
| Image | Part No | Mfg | Description | ![]() |
Pricing (USD) |
Quantity | ||||||||||||
![]() |
![]() M25P01K9FC |
![]() JAE Electronics |
![]() Automotive Connectors Pin Contact MX25 |
![]() Data Sheet |
![]()
|
|
||||||||||||
![]() |
![]() M25P05 |
![]() Other |
![]() |
![]() Data Sheet |
![]() Negotiable |
|
||||||||||||
![]() |
![]() M25P05-A |
![]() Other |
![]() |
![]() Data Sheet |
![]() Negotiable |
|
||||||||||||
![]() |
![]() M25P05-AVDW6TP |
![]() STMicroelectronics |
![]() Flash 512 KB Lo Vltg Serial Flash memory |
![]() Data Sheet |
![]() Negotiable |
|
||||||||||||
![]() |
![]() M25P05-AVMB6TP |
![]() |
![]() IC SRL FLASH 512KBIT 3V 8UFDFPN |
![]() Data Sheet |
![]() Negotiable |
|
||||||||||||
![]() |
![]() M25P05-AVMN6 |
![]() STMicroelectronics |
![]() Flash 3.0V 512K (64Kx8) |
![]() Data Sheet |
![]() Negotiable |
|
||||||||||||
(China (Mainland))










