Product Summary
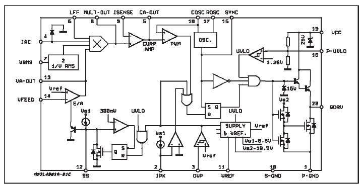
The L4981AD013TR is a power factor corrector. The L4981AD013TR provides the necessary features to achieve a very high power factor up to 0.99. Realized in BCD 60II technology this power factor corrector (PFC) pre-regulator contains all the control functions for designing a high efficiency-mode power supply with sinusoidal line current consumption. The L4981AD013TR can be easily used in systems with mains voltages between 85V to 265V without any line switch. This new PFC offers the possibility to work at fixed frequency (L4981AD013TR) or modulated frequency optimizing the size of the in-put filter; both the operating frequency modes working with an average current mode PWM controller, maintaining sinusoidal line current without slope compensation.
Parametrics
L4981AD013TR absolute maximum ratings: (1)Supply Voltage (ICC 350mA), VCC: selflimit; (2)Gate driv. output peak current (t = 1μs), SINK, IGDRV: 2 A; SOURCE: 1.5 A; (3)Gate driv output voltage t = 0.1μs, VGDRV: -1 V; (4)Voltages at pins 3, 14, 7, 6, 12, 15: -0.3 to 9 V; (5)Error Amplifier Voltage, VVA-OUT: -0.3 to 8.5 V; (6)AC Input Current, IAC: 5 mA; (7)Voltages at pin 8, 9: -0.5 to 7 V; (8)Current Amplifier Volt. (Isource = -20mA; Isink = 20mA), VCA-OUT: -0.3 to 8.5 V; (9)Voltage at pin 17, VROSC: -0.3 to 3 V; (10)Voltage at pin 11, 18: -0.3 to 7 V; (11)Input Sink Current, ICOSC: 15 mA; (12)Sync. Voltage, VSYNC: -0.3 to 7 V; (13)Voltage at pin 2, VIPK: -0.3 to 5.5V; Voltage at Pin 2, t = 1ms, VIPK: -2V; (14)Power Dissipation at Tamb = 70℃(DIP20), Ptot: 1 W; (15)Power Dissipation at Tamb = 70℃(SO20), Ptot: 0.6 W; (16)Operating Ambient Temperature, Top: -40 to 125℃; (17)StorageTemperature, Tstg: -55 to 150℃.
Features
L4981AD013TR features: (1)Control boost pwmup to 0.99P.F.; (2)Limitline current distortionto < 5%; (3)Universal input mains; (4)Feed forward line and load regulation; (5)Average current mode pwm for minimum noise sensitivity; (6)High current bipolar and dmos totem pole output; (7)Low start-up current (0.3mA TYP.); (8)Under voltage lockout with hysteresis and programmable turn on; (9)threshold; (10)Overvoltage, overcurrent protection; (11)Precise 2% on chip reference externally available; (12)Soft start.
Diagrams

| Image | Part No | Mfg | Description | ![]() |
Pricing (USD) |
Quantity | ||||||||||||
|---|---|---|---|---|---|---|---|---|---|---|---|---|---|---|---|---|---|---|
![]() |
![]() L4981AD013TR |
![]() STMicroelectronics |
![]() Power Factor Correction ICs Very High Power |
![]() Data Sheet |
![]()
|
|
||||||||||||
| Image | Part No | Mfg | Description | ![]() |
Pricing (USD) |
Quantity | ||||||||||||
![]() |
![]() L4981A |
![]() STMicroelectronics |
![]() Power Factor Correction ICs Very High Power |
![]() Data Sheet |
![]()
|
|
||||||||||||
![]() |
![]() L4981AD |
![]() STMicroelectronics |
![]() Power Factor Correction ICs Very High Power |
![]() Data Sheet |
![]()
|
|
||||||||||||
![]() |
![]() L4981AD013TR |
![]() STMicroelectronics |
![]() Power Factor Correction ICs Very High Power |
![]() Data Sheet |
![]()
|
|
||||||||||||
![]() |
![]() L4981B |
![]() STMicroelectronics |
![]() Power Factor Correction ICs Very High Power |
![]() Data Sheet |
![]()
|
|
||||||||||||
![]() |
![]() L4981BD |
![]() STMicroelectronics |
![]() Power Factor Correction ICs Very High Power |
![]() Data Sheet |
![]()
|
|
||||||||||||
![]() |
![]() L4981BD013TR |
![]() STMicroelectronics |
![]() Power Factor Correction ICs Very High Power |
![]() Data Sheet |
![]()
|
|
||||||||||||
(China (Mainland))









