Product Summary
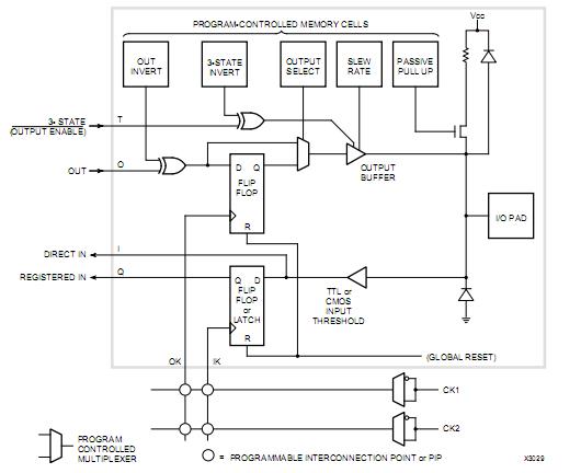
The XC3130A is a Logic Cell Array. It follows the XC4000 speed-grade nomenclature, indicating device performance with a number that is based on the internal logic-block delay, in ns. The XC3130A has additional interconnect resources to drive the I-inputs of TBUFs driving horizontal Longlines. When the configuration process is finished and the device starts up in user mode, the first activation of the outputs is automatically slew-rate limited. During configuration, the XC3130A checks the bitstream format for stop bits in the appropriate positions. Any error terminates the configuration and pulls INIT Low.
Parametrics
XC3130A absolute maximum ratings: (1)Supply voltage relative to GND:–0.5 to +7.0 V; (2)Input voltage with respect to GND:–0.5 to VCC +0.5 V; (3)Voltage applied to 3-state output:–0.5 to VCC +0.5 V; (4)Storage temperature (ambient):–65℃ to +150℃; (5)Maximum soldering temperature (10 s @ 1/16 in.):+260℃; (6)Junction temperature plastic:+125℃; (7)Junction temperature ceramic:+150℃.
Features
XC3130A features: (1)Ultra-high-speed FPGA family with six members: 50-85 MHz system clock rates, 190 to 325 MHz guaranteed flip-flop toggle rates, 1.75 to 4.1 ns logic delays; (2)High-end additional family member in the 22 X 22 CLB array-size XC3195A device; (3)8 mA output sink current and 8 mA source current; (4)Maximum power-down and quiescent current is 5 mA; (5)Both families are 100% architecture and pin-out compatible with other XC3000 families; (6)Beyond this, XC3100A is also software and bitstream compatible with the XC3000, XC3000A, and XC3000L families; (7)100% PCI complaint (A-2 speed grade in plastic quad flat pack (PQFP) packaging).
Diagrams

| Image | Part No | Mfg | Description | ![]() |
Pricing (USD) |
Quantity | ||||
|---|---|---|---|---|---|---|---|---|---|---|
![]() |
![]() XC3130A-3PC84C |
![]() |
![]() IC LOGIC CL ARRAY 3000GAT 84PLCC |
![]() Data Sheet |
![]() Negotiable |
|
||||
![]() |
![]() XC3130A-3PQ100C |
![]() |
![]() IC LOGIC CL ARRAY 3000GAT 100PQF |
![]() Data Sheet |
![]() Negotiable |
|
||||
(China (Mainland))









