Product Summary
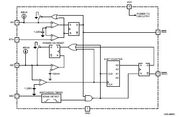
The UCC2946DTR is a Microprocessor Supervisor with Watchdog Timer. It is designed to provide accurate microprocessor supervision, including reset and watchdog functions. During power up, the IC asserts a reset signal RES with VDD as low as 1V. The reset signal of the UCC2946DTR remains asserted until the VDD voltage rises and remains above the reset threshold for the reset period. Both reset threshold and reset period are programmable by the user. The UCC2946DTR is also resistant to glitches on the VDD line. Once RES has been deasserted, any drops below the threshold voltage need to be of certain time duration and voltage magnitude to generate a reset signal.
Parametrics
UCC2946DTR absolute maximum ratings: (1)VIN: 10V; (2)Storage Temperature: –65℃ to +150℃; (3)Junction Temperature: –55℃ to +150℃; (4)Lead Temperature (Soldering, 10 sec.): +300℃.
Features
UCC2946DTR features: (1)Fully Programmable Reset Threshold; (2)Fully Programmable Reset Period; (3)Fully Programmable Watchdog Period; (4)2% Accurate Reset Threshold; (5)VDD Can Go as Low as 2V; (6)18μA Maximum IDD; (7)Reset Valid Down to 1V.
Diagrams

| Image | Part No | Mfg | Description | ![]() |
Pricing (USD) |
Quantity | ||||||||||||
|---|---|---|---|---|---|---|---|---|---|---|---|---|---|---|---|---|---|---|
![]() |
![]() UCC2946DTR |
![]() Texas Instruments |
![]() Supervisory Circuits Mcrprcsr Supervisor w/Watchdog Timer |
![]() Data Sheet |
![]()
|
|
||||||||||||
![]() |
![]() UCC2946DTRG4 |
![]() Texas Instruments |
![]() Supervisory Circuits Mcrprcsr Supervisor w/Watchdog Timer |
![]() Data Sheet |
![]()
|
|
||||||||||||
(China (Mainland))









