Product Summary
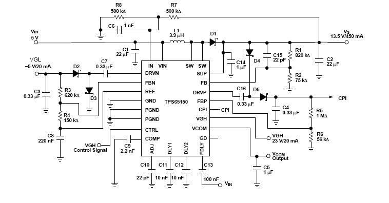
The TPS65150RGER is a low input voltage, Compact LCD Bias IC with VCOM Buffer. The TPS65150RGER offers a very compact and small power supply solution that provides all three voltages required by thin film transistor (TFT) LCD displays. With an input voltage range of 1.8 V to 6.0 V the device is ideal for notebooks powered by a 2.5-V or 3.3-V input rail or monitor applications with a 5-V input voltage rail. Additionally the TPS65150RGER provides an integrated high current buffer to provide the VCOM voltage for the TFT backplane. The applications of the TPS65150RGER include TFT LCD Displays for Notebooks, TFT LCD Display for Monitor, Car Navigation Display.
Parametrics
TPS65150RGER absolute maximum ratings: (1)Voltages on pin VIN: –0.3 V to 7 V; (2)Voltages on pin SUP: –0.3 V to 15.5 V; (3)Voltage on pin SW: 20 V; (4)Voltage on CTRL: –0.3 V to 7 V; (5)Voltage on GD: 15.5 V; (6)Voltage on CPI: 32V; (7)Continuous power dissipation: See Dissipation Rating Table; (8)Operating junction temperature range: –40℃ to 150℃; (9)Storage temperature range: –65℃ to 150℃; (10)Lead temperature (soldering, 10 sec): 260℃.
Features
TPS65150RGER features: (1)1.8-V to 6-V Input Voltage Range; (2)Integrated VCOM Buffer; (3)High Voltage Switch to Isolate VGH; (4)Gate Voltage Shaping of VGH; (5)2-A Internal MOSFET Switch; (6)Main Output Vs up to 15 V With <1% Output Voltage Accuracy; (7)Virtual Synchronous Converter Technology; (8)Negative Regulated Charge Pump Driver VGL; (9)Positive Regulated Charge Pump Driver VGH; (10)Adjustable Power On Sequencing; (11)Adjustable Fault Detection Timing; (12)Gate Drive Signal for external isolation MOSFET; (13)Thermal Shutdown; (14)Available in TSSOP-24 Package; (15)Available in QFN-24 Package.
Diagrams

| Image | Part No | Mfg | Description | ![]() |
Pricing (USD) |
Quantity | ||||||||||||
|---|---|---|---|---|---|---|---|---|---|---|---|---|---|---|---|---|---|---|
![]() |
![]() TPS65150RGER |
![]() Texas Instruments |
![]() Other Power Management Compact LCD Bias Supply IC |
![]() Data Sheet |
![]()
|
|
||||||||||||
![]() |
![]() TPS65150RGERG4 |
![]() Texas Instruments |
![]() Other Power Management Compact LCD Bias Supply IC |
![]() Data Sheet |
![]()
|
|
||||||||||||
(China (Mainland))









