Product Summary
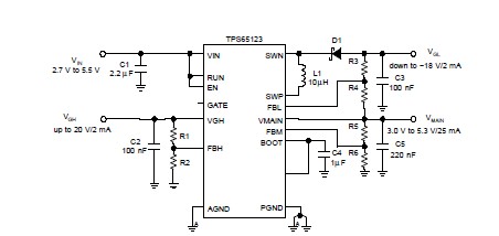
The TPS65120EVM-076 is a DC-DC converter. The compact layout of the TPS65120EVM-076 uses a single inductor to generate independently-regulated positive and negative outputs. A free-running variable peak current PWM control scheme time-multiplexes the inductor between outputs. This control architecture operates at a pseudo-fixed-frequency to provide fast response to line and load transients while maintaining a relatively constant switching frequency and high efficiency over a wide range of input and output voltages. Due to the high switching frequency capability of the device, inexpensive and ultra-thin 8.2 or 10 μH inductors can be used. The main output, VMAIN, is post-regulated to provide a low-ripple source drive voltage for the LCD display. The auxiliary outputs generate a boosted output voltage, VGH, up to 20 V, and a negative output voltage, VGL, down to -18 V for the LCD gate drive. The TPS65120EVM-076 has internal current limiting for high reliability under fault conditions. Additionally, the device offers a fixed output linear regulator for the LCD logic circuitry.
Parametrics
TPS65120EVM-076 absolute maximum ratings: (1)Input voltage VIN: -0.3 V to +6 V; (2)Input voltage SWN VIN : - 24 V to VIN +0.3 V; (3)Input voltage SWP: - 0.3 V to +23 V; (4)Input voltage VGH: - 0.3 V to +21 V; (5)Voltage VMAIN, LDOIN, LDOOUT, ENVGL, ENVGH: - 0.3 V to +6 V; (6)Voltage BOOT: - 0.3 V to +6.2 V; (7)Input voltage at GATE, EN, RUN: -0.3 V to VIN + 0.3 V; (8)Power dissipation: Internally limited; (9)Operating temperature range: -40℃ to 85℃; (10)Maximum operating junction temperature, TJ(max): 135℃; (11)Storage temperature range: 65℃ to 150℃.
Features
TPS65120EVM-076 features: (1)Automatic or Programmable Power Sequencing; (2)Complete 1 mm Component Profile Solution; (3)2.5 V to 5.5 V Input Voltage Range; (4)Output Short Circuit Protected; (5)16-Pin QFN Package.
Diagrams

| Image | Part No | Mfg | Description | ![]() |
Pricing (USD) |
Quantity | ||||||||||||
|---|---|---|---|---|---|---|---|---|---|---|---|---|---|---|---|---|---|---|
![]() |
![]() TPS65120EVM-076 |
![]() Texas Instruments |
![]() Power Management IC Development Tools TPS65120-076 Eval Mod |
![]() Data Sheet |
![]()
|
|
||||||||||||
| Image | Part No | Mfg | Description | ![]() |
Pricing (USD) |
Quantity | ||||||||||||
![]() |
![]() TPS60100 |
![]() Other |
![]() |
![]() Data Sheet |
![]() Negotiable |
|
||||||||||||
![]() |
![]() TPS60100EVM-131 |
![]() Texas Instruments |
![]() Power Management IC Development Tools 2 batt cells |
![]() Data Sheet |
![]()
|
|
||||||||||||
![]() |
![]() TPS60100PWP |
![]() Texas Instruments |
![]() Charge Pumps Reg 3.3V Lo-Ns Chrg Pump DC-DC Cnvtr |
![]() Data Sheet |
![]()
|
|
||||||||||||
![]() |
![]() TPS60100PWPG4 |
![]() Texas Instruments |
![]() Charge Pumps Reg 3.3V Lo-Ns Chrg Pump DC-DC Cnvtr |
![]() Data Sheet |
![]()
|
|
||||||||||||
![]() |
![]() TPS60100PWPR |
![]() Texas Instruments |
![]() Charge Pumps Reg 3.3V Lo-Ns Chrg Pump DC-DC Cnvtr |
![]() Data Sheet |
![]()
|
|
||||||||||||
![]() |
![]() TPS60100PWPRG4 |
![]() Texas Instruments |
![]() Charge Pumps Reg 3.3V Lo-Ns Chrg Pump DC-DC Cnvtr |
![]() Data Sheet |
![]()
|
|
||||||||||||
(China (Mainland))









