Product Summary
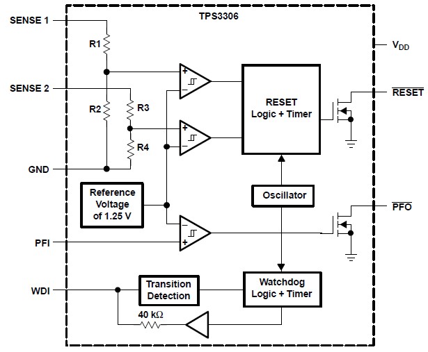
The TPS3306-18DR is a dual processor supervisory circuit with power-fail. It is designed for circuit initialization which require two supply voltages, primarily in DSP and processor-based systems. The TPS3306-18DR integrates a watchdog timer that is periodically triggered by a positive or negative transition of WDI. The applications of the TPS3306-18DR include: Multivoltage DSPs and Processors, Portable Battery-Powered Equipment, Embedded Control Systems, Intelligent Instruments, Automotive Systems.
Parametrics
TPS3306-18DR absolute maximum ratings: (1)Supply voltage, VDD: 7 V; (2)All other pins: -0.3 V to 7 V; (3)Maximum low output current, IOL: 5 mA; (4)Maximum high output current, IOH: - 5 mA; (5)Input clamp current, IIK (VI < 0 or VI > VDD): ±20 mA; (6)Output clamp current, IOK (VO < 0 or VO > VDD): ±20 mA; (7)Operating free-air temperature range, TA: -40℃ to 85℃; (8)Storage temperature range, Tstg: -65℃ to 150℃; (9)Soldering temperature: 260℃.
Features
TPS3306-18DR features: (1)Dual Supervisory Circuits With Power-Fail for DSP and Processor-Based Systems; (2)Voltage Monitor for Power-Fail or Low-Battery Warning; (3)Watchdog Timer With 0.8 Second Time-Out; (4)Power-On Reset Generator With Integrated 100 ms Delay Time; (5)Open-Drain Reset and Power-Fail Output; (6)Supply Current of 15 μA (Typ.); (7)Supply Voltage Range: 2.7 V to 6 V; (8)Defined RESET Output From VDD ≥ 1.1 V; (9)MSOP-8 and SO-8 Packages; (10)Temperature Range: - 40℃ to 85℃.
Diagrams

| Image | Part No | Mfg | Description | ![]() |
Pricing (USD) |
Quantity | ||||||||||||
|---|---|---|---|---|---|---|---|---|---|---|---|---|---|---|---|---|---|---|
![]() |
![]() TPS3306-18DR |
![]() Texas Instruments |
![]() Supervisory Circuits Dual-Processor with Power-Fail |
![]() Data Sheet |
![]()
|
|
||||||||||||
![]() |
![]() TPS3306-18DRG4 |
![]() Texas Instruments |
![]() Supervisory Circuits Dual-Processor with Power-Fail |
![]() Data Sheet |
![]()
|
|
||||||||||||
(China (Mainland))









