Product Summary
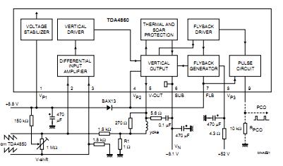
The TDA4860 is a vertical power amplifier for differential input signals suitable for colour monitor/TV systems with deflection frequencies up to 160 Hz.
Parametrics
TDA4860 absolute maximum ratings: (1)VP1, supply voltage (pin 1): 40 V; (2)VP2, supply voltage (pin 4): 60 V; (3)VP3, supply voltage (pin 8): 60 V; (4)V2,3,9, voltage on pins 2, 3 and 9: VP1; (5)V5,7, voltage on pins 5 and 7: 60 V; (6)I4, current on pin 4: 1A; (7)I5 (M), output current on pin 5 (peak value): ±1.3 A; (8)I7 (M), flyback current on pin 7 (peak value): ±1.3 A; (9)I9, current on pin 9: ±8mA; (10)Tstg, storage temperature: -25 to +150℃; (11)Tamb, operating ambient temperature: -20 to +75℃; (12)Tj, junction temperature: 168℃; (13)Ves, electrostatic handling for all pins: ±300 V.
Features
TDA4860 features: (1)Vertical pre-amplifier with differential inputs; (2)Powerless vertical shift; (3)Flyback voltage generation suitable for two operating modes (doubling the supply voltage or external supply for the short flyback time, this achieves a minimum of power dissipation); (4)Vertical output stage with thermal and SOAR protection; (5)High deflection frequency up to 160 Hz; (6)High linear sawtooth signal amplification; (7)Possibility of guarding the deflection; (8)Voltage stabilizer.
Diagrams

| Image | Part No | Mfg | Description | ![]() |
Pricing (USD) |
Quantity | ||||
|---|---|---|---|---|---|---|---|---|---|---|
![]() |
![]() TDA4860 |
![]() Other |
![]() |
![]() Data Sheet |
![]() Negotiable |
|
||||
| Image | Part No | Mfg | Description | ![]() |
Pricing (USD) |
Quantity | ||||
![]() |
![]() TDA4010 |
![]() Other |
![]() |
![]() Data Sheet |
![]() Negotiable |
|
||||
![]() |
![]() TDA4050-B |
![]() Other |
![]() |
![]() Data Sheet |
![]() Negotiable |
|
||||
![]() |
![]() TDA4092 |
![]() Other |
![]() |
![]() Data Sheet |
![]() Negotiable |
|
||||
![]() |
![]() TDA4173 |
![]() Other |
![]() |
![]() Data Sheet |
![]() Negotiable |
|
||||
![]() |
![]() TDA4200-3 |
![]() Other |
![]() |
![]() Data Sheet |
![]() Negotiable |
|
||||
![]() |
![]() TDA4210-3 |
![]() Other |
![]() |
![]() Data Sheet |
![]() Negotiable |
|
||||
(China (Mainland))









