Product Summary
The MC33072DR2G is a Single Supply 3.0 V to 44 V Operational Amplifier. It offers 4.5 MHz of gain bandwidth product, 13 V/μs slew rate and fast settling time without the use of JFET device technology. Although the MC33072DR2G can be operated from split supplies, it is particularly suited for single supply operation, since the common mode input voltage range includes ground potential (VEE). With a Darlington input stage, the MC33072DR2G exhibits high input resistance, low input offset voltage and high gain.
Parametrics
MC33072DR2G absolute maximum ratings: (1)Supply Voltage (from VEE to VCC) VS: +44 V; (2)Output Short Circuit Duration tSC: Indefinite Sec; (3)Operating Junction Temperature TJ: +150 ℃; (4)Storage Temperature Range Tstg: -60 to +150 ℃.
Features
MC33072DR2G features: (1)Wide Bandwidth: 4.5 MHz; (2)High Slew Rate: 13 V/μs; (3)Fast Settling Time: 1.1 μs to 0.1%; (4)Wide Single Supply Operation: 3.0 V to 44 V; (5)Wide Input Common Mode Voltage Range: Includes Ground (VEE); (6)Low Input Offset Voltage: 3.0 mV Maximum (A Suffix); (7)Large Output Voltage Swing: -14.7 V to +14 V (with ±5V Supplies); (8)Large Capacitance Drive Capability: 0 pF to 10,000 pF; (9)Low Total Harmonic Distortion: 0.02%; (10)Excellent Phase Margin: 60°; (11)Excellent Gain Margin: 12 dB; (12)Output Short Circuit Protection; (13)ESD Diodes/Clamps Provide Input Protection for Dual and Quad; (14)Pb-Free Packages are Available.
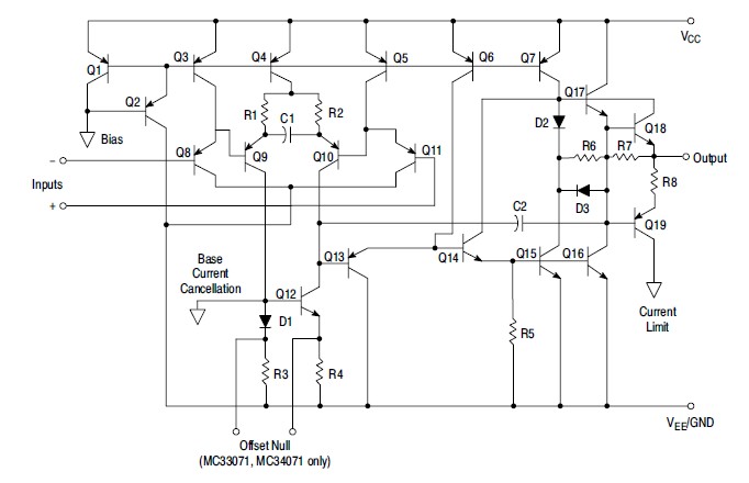
Diagrams

| Image | Part No | Mfg | Description | ![]() |
Pricing (USD) |
Quantity | ||||||||||||
|---|---|---|---|---|---|---|---|---|---|---|---|---|---|---|---|---|---|---|
![]() |
![]() MC33072DR2G |
![]() ON Semiconductor |
![]() Operational Amplifiers - Op Amps 3-44V Dual 5mV VIO Industrial Temp |
![]() Data Sheet |
![]()
|
|
||||||||||||
| Image | Part No | Mfg | Description | ![]() |
Pricing (USD) |
Quantity | ||||||||||||
![]() |
![]() MC3302/4 |
![]() Other |
![]() |
![]() Data Sheet |
![]() Negotiable |
|
||||||||||||
![]() |
![]() MC33023 |
![]() Other |
![]() |
![]() Data Sheet |
![]() Negotiable |
|
||||||||||||
![]() |
![]() MC33023DW |
![]() ON Semiconductor |
![]() Current Mode PWM Controllers Single Ended Voltage |
![]() Data Sheet |
![]() Negotiable |
|
||||||||||||
![]() |
![]() MC33023DWG |
![]() ON Semiconductor |
![]() Current Mode PWM Controllers Single Ended Voltage or Current Mode PWM |
![]() Data Sheet |
![]()
|
|
||||||||||||
![]() |
![]() MC33023DWR2 |
![]() ON Semiconductor |
![]() Current Mode PWM Controllers Single Ended Voltage |
![]() Data Sheet |
![]() Negotiable |
|
||||||||||||
![]() |
![]() MC33023DWR2G |
![]() ON Semiconductor |
![]() Current Mode PWM Controllers Single Ended Voltage or Current Mode PWM |
![]() Data Sheet |
![]()
|
|
||||||||||||
(China (Mainland))










