Product Summary
The LM386 is a Low Voltage Audio Power Amplifier. The gain is internally set to 20 to keep external part count low, but the addition of an external resistor and capacitor between pins 1 and 8 will increase the gain to any value up to 200. The LM386 is designed for use in low voltage consumer applications. The inputs are ground referenced while the output is automatically biased to one half the supply voltage. The quiescent power drain is only 24 milliwatts when operating from a 6 volt supply, makes the LM386 ideal for battery operation. The applications of the LM386 are AM-FM radio amplifiers, Portable tape player amplifiers, Intercoms, TV sound systems, Line drivers, Ultrasonic drivers, Small servo drivers, Power converters.
Parametrics
LM386 absolute maximum ratings: (1)Supply Voltage: 15V; (2)Package Dissipation: 1.25W; (3)Input Voltage:±0.4V; (4)Storage Temperature:-65℃ to +150℃; (5)Operating Temperature:0℃ to +70℃; (6)Junction Temperature:+150℃; (7)Dual-In-Line Package: Soldering (10 sec):+260℃; (8)Small Outline Package(SOIC and MSOP):Vapor Phase (60 sec):+215℃,Infrared (15 sec):+220℃.
Features
LM386 features: (1)Battery operation; (2)Minimum external parts; (3)Wide supply voltage range: 4V to 12V or 5V to 18V; (4)Low quiescent current drain: 4 mA; (5)Voltage gains from 20 to 200; (6)Ground referenced input; (7)Self-centering output quiescent voltage; (8)Low distortion; (9)Available in 8 pin MSOP package.
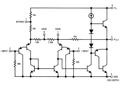
Diagrams

| Image | Part No | Mfg | Description | ![]() |
Pricing (USD) |
Quantity | ||||||||||||
|---|---|---|---|---|---|---|---|---|---|---|---|---|---|---|---|---|---|---|
![]() |
![]() LM386 |
![]() Other |
![]() |
![]() Data Sheet |
![]() Negotiable |
|
||||||||||||
![]() |
![]() LM386M |
![]() Other |
![]() |
![]() Data Sheet |
![]() Negotiable |
|
||||||||||||
![]() |
![]() LM386M-1 |
![]() National Semiconductor (TI) |
![]() Audio Amplifiers |
![]() Data Sheet |
![]()
|
|
||||||||||||
![]() |
![]() LM386M-1/NOPB |
![]() National Semiconductor (TI) |
![]() Audio Amplifiers LOW VLTG AUDIO PWR AMP |
![]() Data Sheet |
![]()
|
|
||||||||||||
![]() |
![]() LM386MM-1 |
![]() |
![]() IC AMP AUDIO PWR .325W AB 8MSOP |
![]() Data Sheet |
![]() Negotiable |
|
||||||||||||
![]() |
![]() LM386MMX-1 |
![]() National Semiconductor (TI) |
![]() Audio Amplifiers |
![]() Data Sheet |
![]()
|
|
||||||||||||
![]() |
![]() LM386MMX-1/NOPB |
![]() National Semiconductor (TI) |
![]() Audio Amplifiers |
![]() Data Sheet |
![]()
|
|
||||||||||||
![]() |
![]() LM386MX-1 |
![]() National Semiconductor (TI) |
![]() Audio Amplifiers |
![]() Data Sheet |
![]()
|
|
||||||||||||
(China (Mainland))











