Product Summary
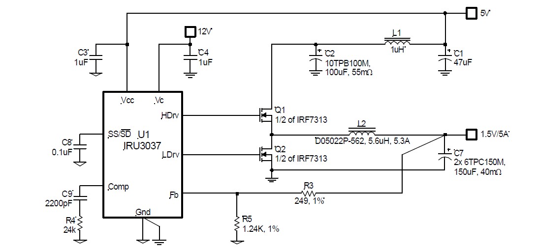
The IRU3037CSTRPBF is an 8-pin synchronous pwm controller designed to provide a low cost synchronous Buck regulator for on-board DC to DC converter applications. With the migration of todays ASIC products requiring low supply voltages such as 1.8V and lower, together with currents in excess of 3A, traditional linear regulators are simply too lossy to be used when input supply is 5V or even in some cases with 3.3V input supply. The IRU3037CSTRPBF together with dual N-channel MOSFETs such as IRF7313, provide a low cost solution for such applications. The IRU3037CSTRPBF features an internal 200KHz oscillator (400KHz for "A" version), under-voltage lockout for both Vcc and Vc supplies, an external programmable soft-start function as well as output under- voltage detection that latches off the device when an output short is detected.
Parametrics
IRU3037CSTRPBF absolute maximum ratings: (1)Vcc Supply Voltage: 25V; (2)Vc Supply Voltage: 30V (not rated for inductive load); (3)Storage Temperature Range: -65℃ To 150℃; (4)Operating Junction Temperature Range: 0℃ To 125℃; (5)Vcc Dynamic Supply Current: 8mA; (6)Rise Time: 100ns.
Features
IRU3037CSTRPBF features: (1)Synchronous Controller in 8-Pin Package; (2)Operating with single 5V or 12V supply voltage; (3)Internal 200KHz Oscillator (400KHz for IRU3037A); (4)Soft-Start Function; (5)Fixed Frequency Voltage Mode; (6)500mA Peak Output Drive Capability; (7)Protects the output when control FET is shorted.
Diagrams

| Image | Part No | Mfg | Description | ![]() |
Pricing (USD) |
Quantity | ||||||||
|---|---|---|---|---|---|---|---|---|---|---|---|---|---|---|
![]() |
![]() IRU3037CSTRPBF |
![]() International Rectifier |
![]() Switching Converters, Regulators & Controllers |
![]() Data Sheet |
![]()
|
|
||||||||
| Image | Part No | Mfg | Description | ![]() |
Pricing (USD) |
Quantity | ||||||||
![]() |
![]() IRU3004 |
![]() Other |
![]() |
![]() Data Sheet |
![]() Negotiable |
|
||||||||
![]() |
![]() IRU3004CW |
![]() |
![]() IC CTRL/REG SYNC BUCK 20-SOIC |
![]() Data Sheet |
![]() Negotiable |
|
||||||||
![]() |
![]() IRU3004CWTR |
![]() |
![]() IC CTRL/REG SYNC BUCK 20-SOIC |
![]() Data Sheet |
![]() Negotiable |
|
||||||||
![]() |
![]() IRU3007 |
![]() Other |
![]() |
![]() Data Sheet |
![]() Negotiable |
|
||||||||
![]() |
![]() IRU3007CW |
![]() |
![]() IC CTRL/REG SYNC BUCK 28-SOIC |
![]() Data Sheet |
![]() Negotiable |
|
||||||||
![]() |
![]() IRU3007CWTR |
![]() |
![]() IC CTRL/REG SYNC BUCK 28-SOIC |
![]() Data Sheet |
![]() Negotiable |
|
||||||||
(China (Mainland))












