Product Summary
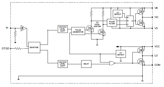
The IRS21091STRPBF is a half-bridge driver. Proprietary HVIC and latch immune CMOS technologies enable ruggedized monolithic construction. The logic input of the IRS21091STRPBF is compatible with standard CMOS or LSTTL output, down to 3.3 V logic. The output drivers feature a high pulse current buffer stage designed for minimum driver cross-conduction. The floating channel of the IRS21091STRPBF can be used to drive an N-channel power MOSFET or IGBT in the high-side configuration which operates up to 600 V.
Parametrics
IRS21091STRPBF absolute maximum ratings: (1)VB High-side floating supply voltage: -0.3 to 625 V; (2)VS High-side floating supply offset voltage: VB - 25 to VB + 0.3 V; (3)VHO High-side floating output voltage: VS - 0.3 to VB + 0.3 V; (4)V; (5)VCC Logic supply voltage: - 0.3 to 25 V; (6)VIN Logic input voltage: VSS - 0.3 to VCC + 0.3 V; (7)dVS/dt Allowable offset supply voltage transient: 50 V/ns; (8)TJ Junction temperature: 150 ℃; (9)TS Storage temperature: -55 to 150 ℃; (10)TL Lead Temperature (soldering, 10 seconds): 300 ℃.
Features
IRS21091STRPBF features: (1)Floating channel designed for bootstrap operation; (2)Fully operational to +600 V; (3)Tolerant to negative transient voltage, dV/dt immune; (4)Gate drive supply range from 10 V to 20 V; (5)Undervoltage lockout for both channels; (6)3.3 V, 5 V, and 15 V input logic compatible; (7)Cross-conduction prevention logic; (8)Matched propagation delay for both channels; (9)High-side output in phase with IN input; (10)Logic and power ground +/- 5 V offset; (11)Internal 500 ns deadtime, and programmable up to 5 μs with one external RDT resistor; (12)Lower di/dt gate driver for better noise immunity; (13)The dual function DT/SD input turns off both channels; (14)RoHS compliant.
Diagrams

| Image | Part No | Mfg | Description | ![]() |
Pricing (USD) |
Quantity | ||||||||||||
|---|---|---|---|---|---|---|---|---|---|---|---|---|---|---|---|---|---|---|
![]() |
![]() IRS21091STRPBF |
![]() International Rectifier |
![]() Power Driver ICs Hlf Brdg Drvr |
![]() Data Sheet |
![]()
|
|
||||||||||||
| Image | Part No | Mfg | Description | ![]() |
Pricing (USD) |
Quantity | ||||||||||||
![]() |
![]() IRS2001(S)PbF |
![]() Other |
![]() |
![]() Data Sheet |
![]() Negotiable |
|
||||||||||||
![]() |
![]() IRS2001MPBF |
![]() International Rectifier |
![]() Power Driver ICs |
![]() Data Sheet |
![]()
|
|
||||||||||||
![]() |
![]() IRS2001MTRPBF |
![]() International Rectifier |
![]() Power Driver ICs Hi&Lw Sd Drvr |
![]() Data Sheet |
![]()
|
|
||||||||||||
![]() |
![]() IRS2001PBF |
![]() International Rectifier |
![]() Power Driver ICs Hi&Lw Sd Drvr |
![]() Data Sheet |
![]()
|
|
||||||||||||
![]() |
![]() IRS2001SPBF |
![]() International Rectifier |
![]() Power Driver ICs |
![]() Data Sheet |
![]()
|
|
||||||||||||
![]() |
![]() IRS2001STRPBF |
![]() International Rectifier |
![]() Power Driver ICs Hi&Lw Sd Drvr |
![]() Data Sheet |
![]()
|
|
||||||||||||
(China (Mainland))










