Product Summary
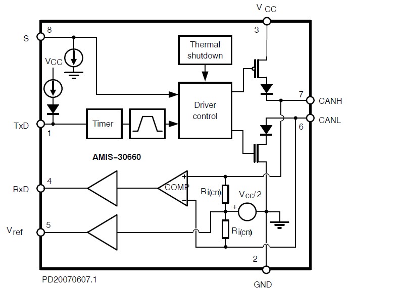
The AMIS30660CANH2RG is a CAN transceiver. The AMIS30660CANH2RG is the interface between a controller area network (CAN) protocol controller and the physical bus and may be used in both 12 V and 24 V systems. The AMIS30660CANH2RG provides differential transmit capability to the bus and differential receive capability to the CAN controller. Due to the wide common-mode voltage range of the receiver inputs, the AMIS30660CANH2RG is able to reach outstanding levels of electromagnetic susceptibility (EMS). Similarly, extremely low electromagnetic emission (EME) is achieved by the excellent matching of the output signals.
Parametrics
AMIS30660CANH2RG absolute maximum ratings: (1)VCC Supply Voltage: -0.3 to +7 V; (2)VCANH DC Voltage at Pin CANH 0 < VCC < 5.25 V; No Time Limit: -45 to +45 V; (3)VCANL DC Voltage at Pin CANL 0 < VCC < 5.25 V; No Time Limit: -45 to +45 V; (4)VTxD DC Voltage at Pin TxD: -0.3 to VCC + 0.3 V; (5)VRxD DC Voltage at Pin RxD: -0.3 to VCC + 0.3 V; (6)VS DC Voltage at Pin S: -0.3 to VCC + 0.3 V; (7)Vref DC Voltage at Pin VREF: -0.3 to VCC + 0.3 V; (8)Vtran(CANH)Transient Voltage at Pin CANH: -150 to +150 V; (9)Vtran(CANL)Transient Voltage at Pin CANL: -150 to +150 V; (10)Latchup Static Latchup at All Pins: 100 mA; (11)Tstg Storage Temperature: -55 to +155 ℃; (12)Tamb Ambient Temperature: -40 to +125 ℃; (13)TJunc Maximum Tunction Temperature: -40 to +150 ℃.
Features
AMIS30660CANH2RG features: (1)Fully Compatible with the ISO 11898-2 Standard; (2)Certified Authentication on CAN Transceiver Conformance (d1.1); (3)High Speed (up to 1 Mbit/s); (4)Ideally Suited for 12 V and 24 V Industrial and Automotive Applications; (5)Low EME Common-Mode Choke is No Longer Required; (6)Differential Receiver with Wide Common-Mode Range (35 V)for High EMS; (7)No Disturbance of the Bus Lines with an Unpowered Node; (8)Transmit Data (TxD)Dominant Time-out Function; (9)Thermal Protection; (10)Bus Pins Protected Against Transients in an Automotive Environment; (11)Silent Mode in which the Transmitter is Disabled; (12)Short Circuit Proof to Supply Voltage and Ground; (13)Logic Level Inputs Compatible with 3.3 V Devices; (14)These are Pb-Free Devices.
Diagrams

| Image | Part No | Mfg | Description | ![]() |
Pricing (USD) |
Quantity | ||||||||||||
|---|---|---|---|---|---|---|---|---|---|---|---|---|---|---|---|---|---|---|
![]() |
![]() AMIS30660CANH2RG |
![]() ON Semiconductor |
![]() CAN Interface IC HS CAN TRANSC. (5V) |
![]() Data Sheet |
![]()
|
|
||||||||||||
| Image | Part No | Mfg | Description | ![]() |
Pricing (USD) |
Quantity | ||||||||||||
![]() |
![]() AMIS-14935 |
![]() Other |
![]() |
![]() Data Sheet |
![]() Negotiable |
|
||||||||||||
![]() |
![]() AMIS30421C4211G |
![]() ON Semiconductor |
![]() Motor / Motion / Ignition Controllers & Drivers STEP MOTOR Cntrllr |
![]() Data Sheet |
![]()
|
|
||||||||||||
![]() |
![]() AMIS30421C4211RG |
![]() |
![]() IC STEPPER MOTOR CTLR SPI 44-QFN |
![]() Data Sheet |
![]()
|
|
||||||||||||
![]() |
![]() AMIS-30511 |
![]() Other |
![]() |
![]() Data Sheet |
![]() Negotiable |
|
||||||||||||
![]() |
![]() AMIS30511C5112G |
![]() ON Semiconductor |
![]() Motor / Motion / Ignition Controllers & Drivers 800MA STEPPER DRIVER |
![]() Data Sheet |
![]() Negotiable |
|
||||||||||||
![]() |
![]() AMIS30511C5112RG |
![]() ON Semiconductor |
![]() Motor / Motion / Ignition Controllers & Drivers 800MA STEPPER DRIVER |
![]() Data Sheet |
![]() Negotiable |
|
||||||||||||
(China (Mainland))











