Product Summary
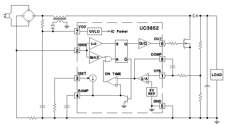
The UC2852D provides a low-cost solution to active power-factor correction (PFC) for systems that would otherwise draw high peak current pulses from AC power lines. This circuit implements zero-current switched boost conversion, producing sinusoidal input currents with a minimum of external components, while keeping peak current substantially below that of fully-discontinuous converters. The UC2852D provides controlled switch on-time to regulate the output bulk DC voltage, an off-time defined by the boost inductor, and a zero-current sensing circuit to reactivate the switch cycle. Even though switching frequency varies with both load and instantaneous line voltage, it can be maintained within a reasonable range to minimize noise generation.
Parametrics
UC2852D absolute maximum ratings: (1)Supply Voltage (Low-impedance Source): 30.0V; (2)Supply Current (High-impedance Source): 30.0mA; (3)OUT Current, Peak: ±1.0A; (4)OUT Energy, Capacitive Load: 5.0μJ; (5)Input Voltage, ISNS: ±5.0V; (6)Input Voltage, VFB: –0.3V to +10.0V; (7)COMP Current: ±10.0mA; (8)ISET Current: –10.0mA; (9)Power Dissipation at Ta≤25℃: 1.0W; (10)Storage Temperature: –65℃ to +150℃; (11)Lead Temperature (Soldering, 10 Seconds): +300℃.
Features
UC2852D features: (1)Low-Cost Power Factor Correction; (2)Power Factor Greater Than 0.99; (3)Few External Parts Required; (4)Controlled On-Time Boost PWM; (5)Zero-Current Switching; (6)Limited Peak Current; (7)Min and Max Frequency Limits; (8)Starting Current Less Than 1mA; (9)High-Current FET Drive Output; (10)Under-Voltage Lockout.
Diagrams

| Image | Part No | Mfg | Description | ![]() |
Pricing (USD) |
Quantity | ||||||||||||
|---|---|---|---|---|---|---|---|---|---|---|---|---|---|---|---|---|---|---|
![]() |
![]() UC2852D |
![]() Texas Instruments |
![]() Power Factor Correction ICs High Power-Factor Preregulator |
![]() Data Sheet |
![]()
|
|
||||||||||||
![]() |
![]() UC2852DTR |
![]() Texas Instruments |
![]() Power Factor Correction ICs High Power-Factor Preregulator |
![]() Data Sheet |
![]()
|
|
||||||||||||
![]() |
![]() UC2852DTRG4 |
![]() Texas Instruments |
![]() Power Factor Correction ICs High Power-Factor Preregulator |
![]() Data Sheet |
![]()
|
|
||||||||||||
![]() |
![]() UC2852DG4 |
![]() Texas Instruments |
![]() Power Factor Correction ICs High Power-Factor Preregulator |
![]() Data Sheet |
![]()
|
|
||||||||||||
(China (Mainland))









