Product Summary
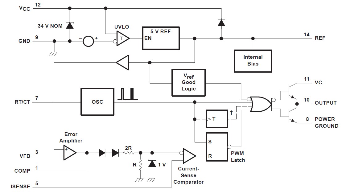
The TL2843P is a current-mode pwm controller. It provides the features that are necessary to implement off-line or dc-to-dc fixed-frequency current-mode control schemes with a minimum number of external components. Some of the internally implemented circuits are an undervoltage lockout (UVLO), featuring a start-up current of less than 1 mA, and a precision reference trimmed for accuracy at the error amplifier input. The TL2843P can operate to duty cycles approaching 100%. Other internal circuits include logic to ensure latched operation, a pulse-width modulation (PWM) comparator (which also provides current-limit control), and a totem-pole output stage designed to source or sink high-peak current. The TL2843P is characterized for operation from 0℃ to 70℃.
Parametrics
TL2843P absolute maximum ratings: (1)Supply voltage(ICC < 30 mA): Self limiting; (2)Analog input voltage range, VI (VFB and ISENSE): –0.3 V to 6.3 V; (3)Output voltage, VO (OUTPUT): 35 V; (4)Input voltage, VI, (VC, D package only): 35 V; (5)Supply current, ICC: 30 mA; (6)Output current, IO: ±1 A; (7)Error amplifier output sink current: 10 mA; (8)Package thermal impedance, θJA: 86℃/W; (9)Virtual junction temperature range, TJ: 0℃ to 150℃; (10)Output energy (capacitive load): 5 mJ; (11)Lead temperature, 1,6 mm (1/16 inch) from case for 10 seconds: 260℃; (12)Storage temperature range, Tstg: –65℃ to 150℃.
Features
TL2843P features: (1)Optimized for Off-Line and dc-to-dc Converters; (2)Low Start-Up Current (<1 mA); (3)Automatic Feed-Forward Compensation; (4)Pulse-by-Pulse Current Limiting; (5)Enhanced Load-Response Characteristics; (6)Undervoltage Lockout With Hysteresis; (7)Double-Pulse Suppression; (8)High-Current Totem-Pole Output; (9)Internally Trimmed Bandgap Reference; (10)500-kHz Operation; (11)Error Amplifier With Low Output Resistance; (12)Designed to Be Interchangeable With UC2842 and UC3842 Series.
Diagrams

| Image | Part No | Mfg | Description | ![]() |
Pricing (USD) |
Quantity | ||||||||||||
|---|---|---|---|---|---|---|---|---|---|---|---|---|---|---|---|---|---|---|
![]() |
![]() TL2843PE4 |
![]() Texas Instruments |
![]() Current Mode PWM Controllers Current-Mode PWM Controller |
![]() Data Sheet |
![]()
|
|
||||||||||||
![]() |
![]() TL2843P |
![]() Texas Instruments |
![]() Current Mode PWM Controllers Current-Mode PWM Controller |
![]() Data Sheet |
![]()
|
|
||||||||||||
(China (Mainland))









