Product Summary
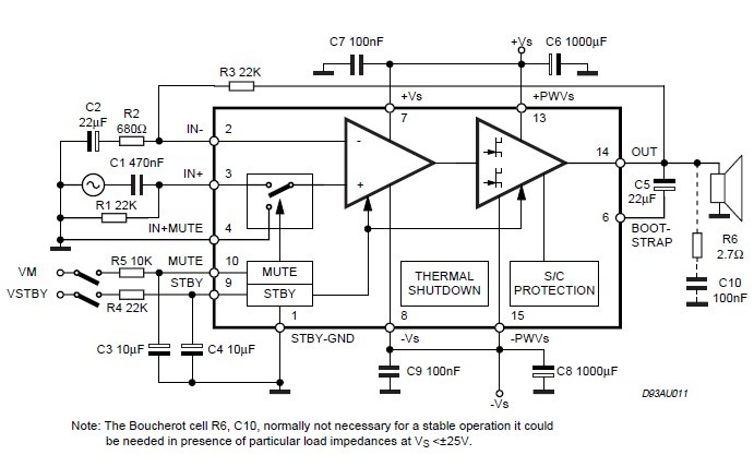
The TDA7294 is a monolithic integrated circuit in Multiwatt15 package, intended for use as audio class AB amplifier in Hi-Fi field applications (Home Stereo, self powered loudspeakers, Topclass TV). Thanks to the wide voltage range and to the high out current capability it is able to supply the highest power into both 4W and 8W loads even in presence of poor supply regulation, with high Supply Voltage Rejection. The built in muting function with turn on delay simplifies the remote operation avoiding switching on-off noises.
Parametrics
TDA7294 absolute maixmum ratings: (1)Supply Voltage (No Signal): ±50 V; (2)IO Output Peak Current: 10 A; (3)Ptot Power Dissipation Tcase= 70℃: 50 W; (4)Top Operating Ambient Temperature Range: 0 to 70 ℃; (5)Tstg, Tj Storage and Junction Temperature: 150 ℃.
Features
TDA7294 features: (1)very high operating voltage range (±40v); (2)dmos power stage; (3)high output power (up to 100w music power); (4)muting/stand-by functions; (5)no switch on/off noise; (6)no boucherot cells; (7)verylow distortion; (8)verylow noise; (9)short circuit protection; (10)thermal shutdown.
Diagrams

| Image | Part No | Mfg | Description | ![]() |
Pricing (USD) |
Quantity | ||||||||||||
|---|---|---|---|---|---|---|---|---|---|---|---|---|---|---|---|---|---|---|
![]() |
![]() TDA7294V |
![]() STMicroelectronics |
![]() Audio Amplifiers 100W Audio Amplifier |
![]() Data Sheet |
![]()
|
|
||||||||||||
![]() |
![]() TDA7294S |
![]() STMicroelectronics |
![]() Audio Amplifiers 100W Audio Amplifier |
![]() Data Sheet |
![]() Negotiable |
|
||||||||||||
![]() |
![]() TDA7294HS |
![]() STMicroelectronics |
![]() Audio Amplifiers 100V, 100W DMOS AMP Up to 40V Mute STDBY |
![]() Data Sheet |
![]()
|
|
||||||||||||
(China (Mainland))









