Product Summary
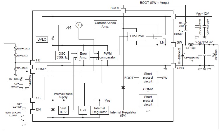
The LV5803M-TE-L-E is a 1ch step-down switching regulator. 0.2Ω FET is incorporated on the upper side to achieve high-efficiency operation for large output current. Low-heat resistance and compact-package MFP8 employed. The LV5803M-TE-L-E, with superior load current response and easy phase compensation ON/OFF pin, allowing the standby mode with the current drain of 80μA or less Pulse-by-pulse over-current protection and overheat protection available for protection of the LV5803M-TE-L-E Soft start pin to be provided with a capacitance for soft start.
Parametrics
LV5803M-TE-L-E absolute maximum ratings: (1)Maximum input VIN voltage VIN max: 20 V; (2)BOOT pin maximum voltage VBT max: 25 V; (3)SW pin maximum voltage VSW max: VIN max V; (4)BOOT pin-SW pin maximum voltage VBS-SW max: 7 V; (5)EN pin maximum voltage VEN max: 20 V; (6)FB, COMP, SS pin maximum voltage Vfs max: 7 V; (7)Allowable power dissipation Pd max: 1.15 W; (8)Junction temperature Tj max: 150 ℃; (9)Operating temperature Topr: -20 to 80 ℃; (10)Storage temperature Tstg: -40 to 150 ℃.
Features
LV5803M-TE-L-E features: (1)2A 1ch step-down switching regulator; (2)Wide input dynamic range (4.5 to 18V); (3)High efficiency (90% IOUT = 1A, VIN = 12V, VO = 5V); (4)Standby mode; (5)Over-current protection; (6)Thermal shutdown; (7)Reference voltage: 0.8V; (8)Fixed frequency: 330kHz; (9)Soft start; (10)Compact package: MFP8 (225mil).
Diagrams

| Image | Part No | Mfg | Description | ![]() |
Pricing (USD) |
Quantity | ||||||||||||||
|---|---|---|---|---|---|---|---|---|---|---|---|---|---|---|---|---|---|---|---|---|
![]() |
![]() LV5803M-TE-L-E |
![]() ON Semiconductor |
![]() Switching Converters, Regulators & Controllers SWITCHING REGULATOR |
![]() Data Sheet |
![]()
|
|
||||||||||||||
| Image | Part No | Mfg | Description | ![]() |
Pricing (USD) |
Quantity | ||||||||||||||
![]() |
![]() LV5803M |
![]() Other |
![]() |
![]() Data Sheet |
![]() Negotiable |
|
||||||||||||||
![]() |
![]() LV5803M-TE-L-E |
![]() ON Semiconductor |
![]() Switching Converters, Regulators & Controllers SWITCHING REGULATOR |
![]() Data Sheet |
![]()
|
|
||||||||||||||
![]() |
![]() LV58061MX-TLM-H |
![]() ON Semiconductor |
![]() Switching Converters, Regulators & Controllers SWITCHING REGULATOR |
![]() Data Sheet |
![]()
|
|
||||||||||||||
![]() |
![]() LV58063MX-TLM-H |
![]() ON Semiconductor |
![]() Switching Converters, Regulators & Controllers SWITCHING REGULATOR |
![]() Data Sheet |
![]()
|
|
||||||||||||||
![]() |
![]() LV5806MX |
![]() Other |
![]() |
![]() Data Sheet |
![]() Negotiable |
|
||||||||||||||
![]() |
![]() LV5807MX |
![]() Other |
![]() |
![]() Data Sheet |
![]() Negotiable |
|
||||||||||||||
(China (Mainland))









