Product Summary
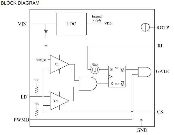
The PT4107 is a high voltage buck control IC for constant LED current regulation. It allows efficient operation of High Brightness (HB) LEDs from voltage sources ranging from 18VDC up to 450VDC. The PT4107 controls an external MOSFET at fixed switching frequency from 25 kHz to 200 kHz. The frequency can be programmed using an external resistor. A proprietary peak current control method keeps constant average LED currents for wide input and output ranges. The output current can be programmed from a few milliamps up to more than 1A. The output current on an LED string can be programmed to any value between zero and its maximum value by applying an external control voltage at the linear dimming control input of the PT4107. Moreover, PT4107 provides a low-frequency PWM dimming input that can accept an external control signal with duty ratio of 0-100% and a frequency of up to a few kilohertz. Frequency jittering is used to reduce the EMI.
Parametrics
PT4107 absolute maximum ratings: (1)VIN Supply Voltage: -0.3 to 30 V; (2)GATE Drives the gate of the external MOSFET: -0.3 to 20 V; (3) Other pins voltage: -0.3 to 6 V; (4)IVIN(MAX) Max. Input Current: 10 mA; (5)PDMAX, Power Dissipation: Internally Limited; (6)PTR1, Thermal Resistance, SOP-8 θJA: 105℃/W; (7)PTR2, Thermal Resistance, DIP-8 θJA: 90℃/W; (8)TJ, Operation Junction Temperature Range: -40 to 125℃; (9)TSTG, Storage Temperature: -55 to 150℃.
Features
PT4107 features: (1)Proprietary constant-current control; (2)Wide input range from 18V to 450V; (3)Applications from a few mA to more than 1A Output; (4)LED string up to hundreds of diodes; (5)PWM Low-Frequency Dimming via Enable pin; (6)Linear Dimming via LD pin; (7)Frequency jittering for better EMI performance; (8)Programmable Over temp Protection (OTP).
Diagrams

| Image | Part No | Mfg | Description | ![]() |
Pricing (USD) |
Quantity | ||||||||||
|---|---|---|---|---|---|---|---|---|---|---|---|---|---|---|---|---|
![]() |
![]() PT4107 |
![]() Other |
![]() |
![]() Data Sheet |
![]() Negotiable |
|
||||||||||
| Image | Part No | Mfg | Description | ![]() |
Pricing (USD) |
Quantity | ||||||||||
![]() |
![]() PT4100 |
![]() Other |
![]() |
![]() Data Sheet |
![]() Negotiable |
|
||||||||||
![]() |
![]() PT4100-24V |
![]() Other |
![]() |
![]() Data Sheet |
![]() Negotiable |
|
||||||||||
![]() |
![]() PT4100-48V |
![]() Other |
![]() |
![]() Data Sheet |
![]() Negotiable |
|
||||||||||
![]() |
![]() PT4101A |
![]() Texas Instruments |
![]() DC/DC Converters 5Vout 15W 48V Input Iso DC/DC |
![]() Data Sheet |
![]()
|
|
||||||||||
![]() |
![]() PT4101C |
![]() Texas Instruments |
![]() DC/DC Converters 5Vout 15W 48V Input Iso DC/DC |
![]() Data Sheet |
![]() Negotiable |
|
||||||||||
![]() |
![]() PT4102A |
![]() Texas Instruments |
![]() DC/DC Converters 12Vout 15W 48VInput Iso DC/DC |
![]() Data Sheet |
![]() Negotiable |
|
||||||||||
(China (Mainland))









