Product Summary
The LT1377CS8#TR is a high efficiency switching regulator. Its applications include boost regulator, CCFL backlight driver, laptop computer supplies, multiple output flyback supplies, inverting supplies.
Parametrics
LT1377CS8#TR absolute maximum ratings: (1)supply voltage: 30V; (2)switch voltage: 35V; (3)feedback pin voltage:±10V; (4)feedback pin current: 10mA; (5)operating junction temperature range: 0to 125℃; (6)storage temperature range: -65 to 150℃.
Features
LT1377CS8#TR features: (1)Faster Switching with Increased Efficiency; (2)Uses Small Inductors: 4.7µH; (3)All Surface Mount Components; (4)Only 0.5 Square Inch of Board Space; (5)Low Minimum Supply Voltage: 2.7V.
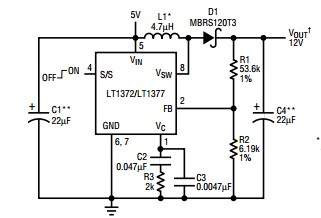
Diagrams

| Image | Part No | Mfg | Description | ![]() |
Pricing (USD) |
Quantity | ||||||
|---|---|---|---|---|---|---|---|---|---|---|---|---|
![]() |
![]() LT1377CS8#TR |
![]() |
![]() IC REG MULTI CONFIG ADJ 8SOIC |
![]() Data Sheet |
![]()
|
|
||||||
![]() |
![]() LT1377CS8#TRPBF |
![]() |
![]() IC REG MULTI CONFIG ADJ 8SOIC |
![]() Data Sheet |
![]()
|
|
||||||
(China (Mainland))









