Product Summary
The L6599DTR is a High-voltage resonant controller. The applications of the L6599ADTR include LCD & PDP TV, Desktop PC, entry-level server, Telecom SMPS, AC-DC adapter, open frame SMPS.
Parametrics
L6599DTR absolute maximum ratings: (1)Floating supply voltage, VBOOT: -1 to 618 V; (2)Floating ground voltage, VOUT: -3 to VBOOT -18 V; (3)Floating ground max. slew rate, dVOUT/dt: 50 V/ns; (4)IC Supply voltage (ICC ≤ 25 mA), VCC: Self-limited; (5)Maximum voltage (pin open), VPFC_STOP: -0.3 to VCC V; (6)Maximum sink current (pin low), IPFC_STOP: Self-limited; (7)Maximum pin voltage (Ipin ≤ 1mA), VLINEmax: Self-limited; (8)Maximum source current, IRFmin: 2 mA; (9)Analog inputs & outputs: -0.3 to 5 V.
Features
L6599DTR features: (1)50% duty cycle, variable frequency control of resonant half-bridge; (2)High-accuracy oscillator; (3)Up to 500kHz operating frequency; (4)Two-level OCP: frequency-shift and latched shutdown; (5)Interface with PFC controller; (6)Latched disable input; (7)Burst-mode operation at light load; (8)Input for power-ON/OFF sequencing or brownout protection; (9)Non-linear soft-start for monotonic output voltage rise; (10)600V-rail compatible high-side gate driver with integrated bootstrap diode and high dV/dt immunity; (11)-300/800mA high-side and low-side gate drivers with UVLO pull-down; (12)DIP-16, SO-16N packages.
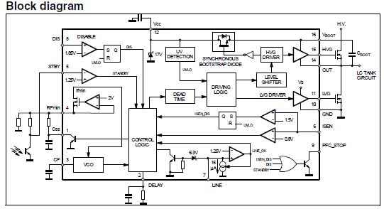
Diagrams

| Image | Part No | Mfg | Description | ![]() |
Pricing (USD) |
Quantity | ||||||||||||
|---|---|---|---|---|---|---|---|---|---|---|---|---|---|---|---|---|---|---|
![]() |
![]() L6599DTR |
![]() STMicroelectronics |
![]() Soft Switching PWM Controllers Hi Vltg resonant Controller |
![]() Data Sheet |
![]() Negotiable |
|
||||||||||||
| Image | Part No | Mfg | Description | ![]() |
Pricing (USD) |
Quantity | ||||||||||||
![]() |
![]() L6590AN |
![]() STMicroelectronics |
![]() Switching Converters, Regulators & Controllers 700 Volt Monolithic |
![]() Data Sheet |
![]()
|
|
||||||||||||
![]() |
![]() L6590D |
![]() STMicroelectronics |
![]() Switching Converters, Regulators & Controllers 700 Volt Monolithic |
![]() Data Sheet |
![]() Negotiable |
|
||||||||||||
![]() |
![]() L6590D013TR |
![]() STMicroelectronics |
![]() Switching Converters, Regulators & Controllers 700 Volt Monolithic |
![]() Data Sheet |
![]() Negotiable |
|
||||||||||||
![]() |
![]() L6590ED |
![]() STMicroelectronics |
![]() Power Factor Correction ICs STEP DOWN SWITCH REG |
![]() Data Sheet |
![]() Negotiable |
|
||||||||||||
![]() |
![]() L6590ED013TR |
![]() STMicroelectronics |
![]() Power Factor Correction ICs STEP DOWN SWITCH REG |
![]() Data Sheet |
![]() Negotiable |
|
||||||||||||
![]() |
![]() L6590N |
![]() STMicroelectronics |
![]() Switching Converters, Regulators & Controllers 700 Volt Monolithic |
![]() Data Sheet |
![]() Negotiable |
|
||||||||||||
(China (Mainland))









