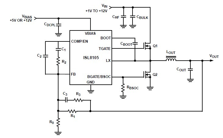
Product Summary
The ISL8105AIBZ is a simple single-phase PWM controller for a synchronous buck converter. It operates from +5V or +12V bias supply voltage. With integrated linear regulator, boot diode, and N-Channel MOSFET gate drivers, the ISL8105AIBZ reduces external component count and board space requirements. These make the IC suitable for a wide range of applications. The ISL8105AIBZ features the capability of safe start-up with pre-biased load. ISL8105AIBZ also provides overcurrent protection by monitoring the ON-resistance of the bottom-side MOSFET to inhibit PWM operation appropriately. During start-up interval, the resistor connected to BGATE/BSOC pin is employed to program overcurrent protection condition. This approach simplifies the implementation and does not deteriorate converter efficiency.
Parametrics
ISL8105AIBZ absolute maximum ratings: (1)Bias Voltage, VBIAS: GND - 0.3V to +15.0V; (2)Boot Voltage, VBOOT: GND - 0.3V to +36.0V; (3)TGATE Voltage, VTGATE: VLX - 0.3V to VBOOT + 0.3V; (4)BGATE/BSOC Voltage, VBGATE/BSOC: GND - 0.3 to VBIAS + 0.3V; (5)LX Voltage, VLX: GND - 0.3V to VBOOT + 0.3V; (6)Upper Driver Supply Voltage, VBOOT - VLX: 15V; (7)Clamp Voltage, VBOOT - VBIAS: 24V; (8)FB, COMP/EN Voltage: GND - 0.3V to 6V.
Features
ISL8105AIBZ features: (1)Operates from +5V or +12V Bias Supply Voltage: 1.0V to 12V Input Voltage Range; 0.6V to VIN Output Voltage Range; (2)0.6V Internal Reference Voltage; (3)±1.0% Tolerance Over the Commercial Temperature; (4)Range; (5)±1.5% Tolerance Over the Industrial Temperature; (6)Range; (7)Integrated MOSFET Gate Drivers that Operate from VBIAS (+5V to +12V); (8)Bootstrapped High-side Gate Driver with Integrated Boot Diode; (9)Drives N-Channel MOSFETs; (10)Simple Voltage-Mode PWM Control: Traditional Dual Edge Modulation; (11)Fast Transient Response, High-Bandwidth Error Amplifier; (12)Full 0% to 100% Duty Cycle; (13)Fixed Operating Frequency: 600kHz; (14)Fixed Internal Soft-Start with Pre-biased Load Capability; (15)Lossless, Programmable Overcurrent Protection: Uses Bottom-side MOSFET rDS(ON); (16)Enable/Disable Function Using COMP/EN Pin; (17)Output Current Sourcing and Sinking Currents; (18)Pb-Free (RoHS Compliant).
Diagrams

| Image | Part No | Mfg | Description | ![]() |
Pricing (USD) |
Quantity | ||||||||||||
|---|---|---|---|---|---|---|---|---|---|---|---|---|---|---|---|---|---|---|
![]() |
![]() ISL8105AIBZ |
![]() Intersil |
![]() Voltage Mode PWM Controllers 8LD SYNC PWM BUCK CONTRLR 600KHZ I |
![]() Data Sheet |
![]()
|
|
||||||||||||
![]() |
![]() ISL8105AIBZ-T |
![]() |
![]() IC REG CTRLR BUCK PWM VM 8-SOIC |
![]() Data Sheet |
![]()
|
|
||||||||||||
(China (Mainland))










